引言
泰国劳动工作者(含外籍员工)享有的社会保障权益主要包括社会保险和工伤赔偿两大类,这是保障广大劳工基本生活、职业安全及医疗权益的关键制度。
对企业而言,依法为员工缴纳社会保障相关费用不仅是法定义务,也有助于提升雇主信誉和员工满意度,降低劳动争议风险。
01
监管框架
1. 主要监管机构
- 泰国劳工部
- 泰国社会保障办公室(SSO)
2. 适用法律及规定
- 《社会保障法》(B.E.2533)
- 《工伤赔偿法》(B.E.2537)
- 《工伤赔偿法(第2号)》(B.E.2561)
- SSO相关规定
- 劳工部相关规定
02
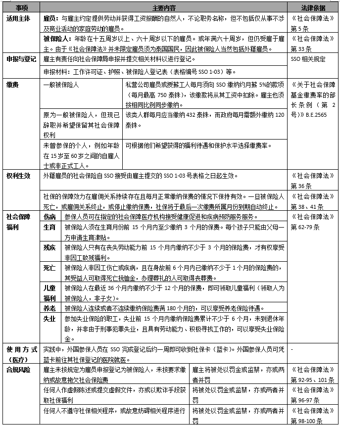
社会保险
社会保险的适用涵盖非职业性疾病或伤害的医疗服务、住院及门诊、因病停工的损失补偿、产假、残疾等(其属于社会保险体系的一部分)。

03
工伤赔偿
雇主对在工作中受伤、职业病或死亡的员工负直接赔偿责任(包括医疗费、生活补助、丧葬费等),并有专门基金或管理与追偿机制。


【版权声明】
泰平国际律师事务所(TP & ASSOCIATES)保留对本文的所有权利。未经本所书面许可,任何人不得以任何形式或通过任何方式复制本文任何受版权保护的内容,不得转载、引用或篡改本文。

