引言
泰国电动汽车市场正迅速崛起,而充电基础设施的建设成为推动产业发展的核心环节。本文拟就在泰国投资建设电动汽车充电站的主要合规风险作简要介绍,以供海外投资者参考。
01
市场准入
虽然电动汽车充电站业务未在泰国《外商经营法》禁止或限制准入清单中明确列出,但是外国投资者经营该类业务仍然需要受到泰国《外商经营法》的规制。
其次,如果外国投资者除充电站业务外,还经营广告等业务,则需要根据具体情况决定是否需要申请外商经营许可。
02
运营模式
电动汽车充电站的运营模式主要分为以下几种情况:

03
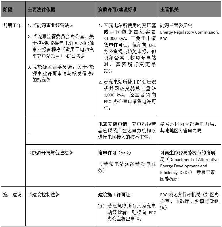
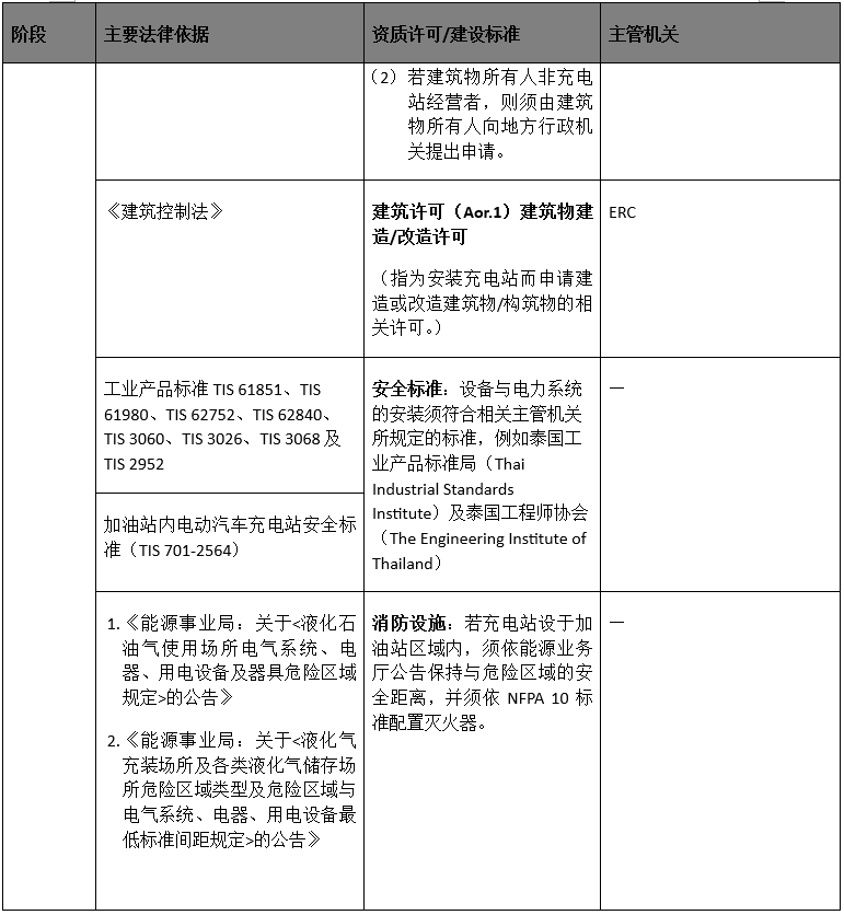
资质许可及建设标准概述



【版权声明】
泰平国际律师事务所(TP & ASSOCIATES)保留对本文的所有权利。未经本所书面许可,任何人不得以任何形式或通过任何方式复制本文任何受版权保护的内容,不得转载、引用或篡改本文。

